主页 > 攻略 > 《失落之魂》提前泄露!画质拉胯但玩法潜力仍存?

《失落之魂》提前泄露!画质拉胯但玩法潜力仍存?

时间:2025-08-26 11:41:04 浏览:

据相关消息,原本计划在本月下旬正式发售的动作角色扮演游戏《 失落之魂 (Lost Soul Aside)》,其副本已提前流出。在外网,一位名为Liamkun11的用户毫无修饰地展示了这款游戏在基础版PlayStation 5上的实际运行情况。该用户不仅发布了文字版的体验报告,还上传了短视频片段,这一举动引发了关于这款备受瞩目游戏技术表现的全新讨论。

《失落之魂》提前泄露!画质拉胯但玩法潜力仍存?(图1)

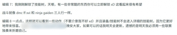
据Liamkun11描述,在未安装首日补丁的情况下,游戏在画质模式下运行得相当吃力。用户明确指出存在严重的帧数下降问题,还特别提到,在开场战斗场景中,游戏体验“可能连20帧都达不到”。不过,性能模式下的战斗被形容为较为流畅,但为此在画质上做出了较大妥协,进而引发了一些明显的问题。据说,游戏中的面部纹理效果不尽如人意,过场动画里身体的物理效果也未达到当下行业的普遍标准。

《失落之魂》提前泄露!画质拉胯但玩法潜力仍存?(图2)

《失落之魂》提前泄露!画质拉胯但玩法潜力仍存?(图3)

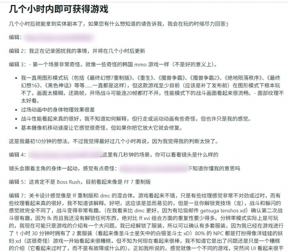
Liamkun11在回顾初次体验时写道:“首个场景诡异得离谱,就像某些奇怪的韩国网游。”该用户还补充表示,游戏中的摄像机系统使用起来感觉十分怪异,摄像机跟随主角移动的方式打破了原本自然的节奏感。不过,用户也提到,当将基础摄像机移动速度调高后,整体的游戏体验得到了一定程度的改善。

《失落之魂》提前泄露!画质拉胯但玩法潜力仍存?(图4)

《失落之魂》提前泄露!画质拉胯但玩法潜力仍存?(图5)

尽管此次提前泄露的内容引发了不少技术层面的批评,但据描述,性能模式下的战斗体验“相当出色”,这表明该游戏在基础玩法上仍有很大的潜力,在正式发售后或许能给玩家带来惊喜。《失落之魂》预计将于2025年8月29日在PlayStation 5和Windows平台正式发售。

标题:《失落之魂》提前泄露!画质拉胯但玩法潜力仍存?
链接:https://m.changgame.com/jcgl/slzhtqxlhzlkdwfqlrc.html
免责声明:本站资料均来源互联网收集整理,作品版权归作者所有,如果侵犯了您的版权,请发邮件给我们
标签:
资讯推荐
更多
《预视武宗》风暴派打雷霆思路分享

《预视武宗》中的好玩的流派是非常多的,风暴派就是其中主打迅捷闪避之后攻击一种武学流派,而风暴派想要打...

2025-11-23
《预视武宗》风暴派打剑豪思路分享

《预视武宗》中的好玩的流派是非常多的,风暴派就是其中主打迅捷闪避之后攻击一种武学流派,而风暴派想要打...

2025-11-23
三角洲行动潮汐监狱11月22日密码攻略

三角洲行动游戏中,巴克什、零号大坝、长弓溪谷、航天基地、潮汐监狱五个地图的彩蛋密码门每日0点更新密码...

2025-11-23
三角洲行动零号大坝11月22日密码攻略

三角洲行动零号大坝11月22日密码攻略!【零号大坝】今日密码已更新为:4196。密码门位于主变电站右...

2025-11-23
三角洲行动长弓溪谷11月22日密码攻略

三角洲行动长弓溪谷11.22密码是什么?游戏今日密码已更新:8928。密码房位于地图右下角荒废村庄下...

2025-11-23
三角洲行动巴克什11月22日密码攻略

《三角洲行动》巴克什今日(11月22日)密码已经更新了,四位数密码是:0944。密码房位于大浴场北侧...

2025-11-23
三角洲行动航天基地11月22日密码分享

《三角洲行动》【航天基地11.22密码】今日密码:2036。密码房位于工业区组装室二楼,输入即可开门...

2025-11-23
关于东星斑的特点,以下哪一项是正确的

关于东星斑的特点,以下哪一项是正确的?【神奇海洋】11月22日新题目已开答!正确答案现已公布,点击领...

2025-11-23