主页 > 攻略 > 《守护之境》活动开启时间及攻略大全

《守护之境》活动开启时间及攻略大全

时间:2025-07-24 20:49:49 浏览:

守护之境游戏以三国时期为背景,玩家将收集并带领自己的武将征战四方,一统天下。我们将活动分为3大类介绍,一起来看看《守护之境》活动开启时间及攻略大全!

《守护之境》活动开启时间及攻略大全

《守护之境》活动开启时间及攻略大全

一、不返场限时活动

冲榜活动

《守护之境》活动开启时间及攻略大全

玲珑棋局

《守护之境》活动开启时间及攻略大全

皮肤类活动

《守护之境》活动开启时间及攻略大全

三国演义

《守护之境》活动开启时间及攻略大全

二、循环达标活动

招募达标

《守护之境》活动开启时间及攻略大全

烟花庆典

《守护之境》活动开启时间及攻略大全

铭文、武技、神兵冲榜

《守护之境》活动开启时间及攻略大全

三、循环主题活动

夺宝奇兵

《守护之境》活动开启时间及攻略大全

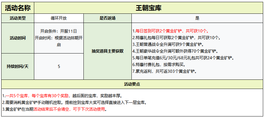
王朝宝库

《守护之境》活动开启时间及攻略大全

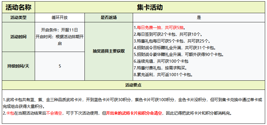
集卡活动

《守护之境》活动开启时间及攻略大全

游园活动

《守护之境》活动开启时间及攻略大全

以上就是《守护之境》活动开启时间及攻略大全,更多精彩内容,请点击关注39闲玩网,小编将持续为您更新!

本文内容来源于互联网,如有侵权请联系删除。

标题:《守护之境》活动开启时间及攻略大全
链接:https://m.changgame.com/jcgl/shzjhdkqsjjgldq.html
免责声明:本站资料均来源互联网收集整理,作品版权归作者所有,如果侵犯了您的版权,请发邮件给我们
标签:
资讯推荐
更多
《天国:拯救2》全支线任务做法介绍

《天国:拯救2》中的支线任务的数量是非常多的,很多任务做起来都比较麻烦,首先是国王的赌局任务,属于是...

2025-12-17
《毁灭战士:永恒》全流程通关攻略分享

《毁灭战士:永恒》这款游戏的流程是比较短的,不过想要快速通关也比较难,游戏的背景故事也很独特,地狱军...

2025-12-17
《死亡之屋2:重制版》全流程通关攻略分享

《死亡之屋2:重制版》这款游戏的流程是比较短的,不过想要快速通关也比较难,游戏的背景故事也很独特,游...

2025-12-17
《燕云十六声》速刷骆驼奶松节膏方法介绍

《燕云十六声》中的骆驼奶松节膏是游戏里非常重要的升级突破资源,在很多地方都可以用到,不过很多玩家都不...

2025-12-17
《燕云十六声》九流门隐藏奇遇任务触发方法介绍

《燕云十六声》中的九流门区域是有三个比较隐蔽的奇遇任务是游戏里比较独特的,不过很多玩家都不太清楚九流...

2025-12-17
《燕云十六声》九流门隐雾之城鬼新娘位置介绍

《燕云十六声》中的九流门隐雾之城是有一个非常诡异的鬼新娘的,不过很多玩家都不太清楚这个鬼新娘的具体位...

2025-12-17
《燕云十六声》全方位萌新教学分享

《燕云十六声》中的新手入坑入门培养是游戏里非常重要的事情,毕竟能快速提高战力就能体验到更多玩法,而新...

2025-12-17
《燕云十六声》新手入坑入门攻略分享

《燕云十六声》中的新手入坑入门培养是游戏里非常重要的事情,毕竟能不能快速提高战力还是很关键的,不过很...

2025-12-17